想象一下,当驾驶者踩下油门,汽车便飞驰而出。这一丝滑流程离不开一个关键的部件——汽车齿轮箱。它就像汽车的“心脏”,默默传递着动力,确保车辆顺畅行驶。而生产齿轮箱的过程,每一步骤都要求无比精准。从精选材料到精密加工,再到最终的装配和检测,每个环节都需以严谨态度对待,确保每一件齿轮箱都能在汽车中发挥其应有的协调作用。

现今,面对数字化浪潮,每一家齿轮箱制造厂都站在一个至关重要的转折点:选择继续传统的生产模式,或是采用前瞻性的运维解决方案,迈向效率与创新的未来。

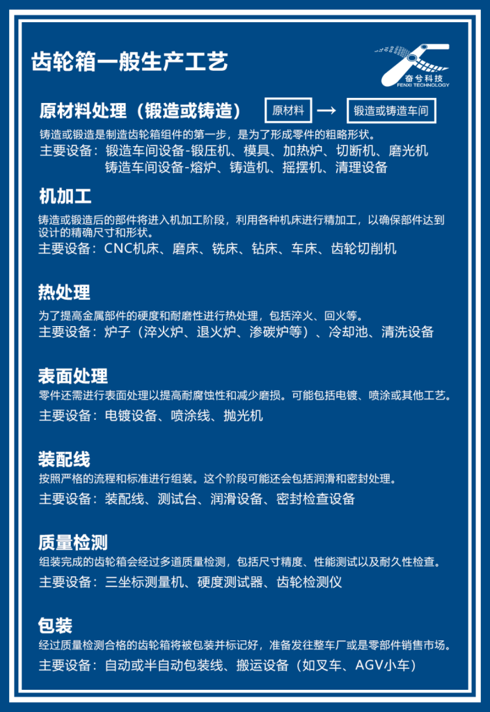
一、齿轮箱生产中的设备运维如何更高效精准地进行
在齿轮箱厂的不同车间,我们细致地区分了哪些环节更适合进行预测性维护。例如,在机加工车间, CNC机床和磨床是生产线的心脏,任何微小的偏差都可能导致产品精度的大幅下降。又比如在热处理车间中,高温和化学过程对设备的影响极大,预测性维护确保生产流程不会因为设备故障而受到意外的干扰。在核心车间实行预测性维护至关重要。通过分析机器的运行数据,我们能够预测故障发生前的任何异常,防止生产中断。
而在原材料处理(如铸造、锻造车间)、组装车间和检测/测试车间中,机械臂和自动化流水线的协调工作保证了生产的连续性,实时监控系统能够即时发现任何潜在的组装失误或延误,确保生产节奏的稳定。

这一更符合需求和考虑成本效益策略的实施,是我们对齿轮箱厂生产细节深刻理解的体现,也是我们承诺以实际行动确保客户生产稳定性的具体举措。
二、关注核心设备CNC机床的预测性维护
在此,我们以机加工车间中的核心设备CNC机床为例进行详细阐述,介绍预测性维护的应用落实。作为齿轮箱厂中的高价值设备,它的运行状况直接关系到齿轮箱生产的质量和产能。一旦故障,可能会影响到整个生产过程的协调性和齿轮箱的质量。
CNC机床故障包括机械故障、刀具磨损、电气故障、伺服电机故障、系统故障等。我们在此举例说明。
>>机械故障
尽管CNC机床以其稳定性和可靠性著称,但当机械故障发生时,即便是极不频繁,也可能带来高昂的维修成本和生产损失,这正突显了预测性维护在齿轮箱厂核心设备管理中的重要性。
下图中我们对常见的CNC机床机械故障进行了解说。可以看到,通过加装传感器进行振动、温度、声音检测,便可以敏锐地在事前指出可能发生的故障。

>>刀具故障
刀具磨损作为一个重要的CNC机床故障子类,我们在此进行更细致的展开。下图详细介绍了对于各种有关刀具故障会带来的损害和影响,并介绍了具有针对性的解决方案进行系统化的监测。

>>系统故障
冷却系统负责维持机床在安全的温度范围内运行,防止过热损害机床的电子组件和结构部件。润滑系统则保证了机床各运动部件的平滑运行,减少磨损,延长机床的使用寿命。任何相关故障都可能导致机床性能下降,甚至直接停机,造成生产中断。
在解决方案中,我妈通过实时监控冷却液的流量、温度和润滑油的压力等关键参数,及时发现任何异常迹象,预防故障发生。这种前瞻性的维护策略,使得生产管理者能够在问题影响生产前进行干预,从而减少了停机时间和维修费用,是实现高效率、低成本生产的关键。

三、齿轮箱生产中的设备运维如何更高效精准地进行
我们提供的设备运维解决方案,旨在通过先进的技术和系统化的管理,保障核心设备和核心生产工艺段万无一失地连续运行,防患于未然;保障厂房车间设备能够得到全面的状态监控。
以下为一个真实方案的需求和软硬件系统构成分享:


关于温振传感器,在此选择了三款不同型号。包含奋兮科技明星产品FX电机大脑传感器,通过与SAAS应用的完美结合,基于独家专家经验库,达到了事前即预测故障发生,精度高达95%的惊艳效果。
仅需将传感器盒子加装于需监测的设备表面,内置的边缘计算和SAAS系统中用于故障识别和预测模型的深度学习框架等先进算法将实时和精确地实现目标设备的连续看护。我们通过AI算法结合故障库建立预测和识别模型,预测电机何时可能发生状态改变。而面对工厂中有经验的工程师,我们也提供可手动进行的模型配置与阈值调整。
针对其他车间(如表面处理和铸造车间),我们推荐客户选配FX温振传感器配合动环监控小程序进行实时监测。根据监测对象的状态、车间环境分别选配了RS485及NB-IOT两种型号硬件。而小程序的推送和监控方式,对于客户企业及使用员工而言也是一种更轻松和新鲜的体验:无需下载app或登录网址,报警推送无需额外短信费用,以微信形式直接发送至设备责任人,真正做到设备监控一键即达。

四、结语
在电机大脑系列产品的不断迭代和市场交流中,与众多客户紧密合作的经历让我们深刻理解到,各领域的生产都面临独特的挑战和需求。我们的方案始终基于这样一个核心理念:深入了解每一个行业的具体痛点,提供精准、个性化的解决策略。现在,我们将这一理念应用于汽车零部件制造领域,特别是汽车齿轮箱厂,一个对精确度和可靠性要求极高的领域。
汽车零部件生产的复杂性要求每一个环节都必须精确无误,任何小小的故障都可能导致生产停滞,进而影响整个供应链的运作。我们充分理解到,齿轮箱厂面临的痛点不仅仅是保持生产线的连续运行,更在于保证每一个零部件达到最高标准的质量。
通过实施我们的预测性维护方案,主动的维护策略使得运维成本显著降低,同时减少非计划的停机时间。站在汽车零配件厂商的角度,选择我们的预测性维护方案,不仅是对生产效率和产品质量的一次升级,更是一次对企业未来的投资。让我们一起加速工业智慧化。






