虎嗅网点评称2023年为全球最多黑天鹅的一年。在疫情后经济缓慢复苏的日子里,许多工厂老板、企业高层或者仅仅是普通打工者,谁都怀揣着想要乐观奋进的心,又不得不保守谨慎的态度决策或行为。
《黑天鹅》一书早已家喻户晓,甚至这一词汇也已广泛被用于代指那些极不寻常、具有巨大影响力且事先无法预见的事件。这种不确定性对企业和组织可能造成重大的冲击。作者,被称为当今研究“不确定性”的大师塔勒布,写作的四部曲被无数金融大佬和影响力人士如马斯克等奉为圭臬——《黑天鹅》《反脆弱》《随机漫步的傻瓜》《非对称风险》已被译为41国语言在全球发行。2022年,其又推出新书《肥尾效应》,强调了“肥尾”现象,即少数极端事件的影响超过绝大多数平常事件。

时间进入2024年,也是时候开启新的篇章。今天,我们就从塔勒布的观点出发,探讨工业企业的生存之道。
在工业生产和运营过程中,企业需要面对各种不确定性和风险,如何更好地适应变化,增强组织的韧性?
活在随机世界,但我们能够远离极端斯坦
《黑天鹅》一书早已家喻户晓,甚至这一词汇也已广泛被用于代指那些极不寻常、具有巨大影响力且事先无法预见的事件。这种不确定性对企业和组织可能造成重大的冲击。
在计算机技术尚未能够有效监测和预测设备运行状态的年代里,重大事故导致的经济、资产、人员损失总是需要依靠定期巡检和定时的预防性维修来避免。
如今随着工业互联网的普及、企业信息化数字化程度的普遍提升,这一问题早已不再是那样常见却惨痛的教训。目前而言更常见的“黑天鹅“事件更多指向供应链中断、技术突破、法规变动等各种突发情况。
然而有关重大事故的报道依然屡见不鲜。即使对于这些按下不表,也没有企业或工厂会希望面对非计划事件抑或希望遭受事故。我们生活在一个随机化的世界中,对于完全受外力影响的因素无法提前应对,但我们可以远离“极端斯坦”。

图:极端斯坦,指在一段时间内保持极稳定状态而突发极端变化,来源:《反脆弱·第二卷:现代化与对反脆弱性的否定》
“极端斯坦”用来描述那些具有极端影响的事件。这些事件往往在意料之外,但一旦发生,就会带来巨大的影响。
以工厂里的设备意外停机造成的损失来说明这个概念。假设一家工厂在一年内共有1000台设备,其中只有1台设备发生意外停机,那么这台设备就属于极端斯坦中的“少数事件”。在这个例子中,损失的数额可能非常巨大,因为一台设备停机可能会导致整个生产线瘫痪,造成巨大的经济损失。

2023年底,IOT-ANALYTICS进行了关于预测性维护(PdM, Predictive Maintenance)市场的跟踪报道,指出在调研的11个行业中计划外停机的成本中位数达到每小时12.5万美元。对于大型设备资产的一次故障避免便价值超过10万美元!
同样,与“极端斯坦“相对的概念为“平均斯坦”,指在较小阈值内不断波动而总体保持稳态。这些概念常用于经济学,但一切学问的底层逻辑可融会贯通。
我们依然以工厂设备为例,当设备在较小范围内出现被监测到的某些异常振动时,通过电机大脑等设备预测性维护解决方案给出的维护建议进行尽早关注,便可避免设备、生产的“极端”化。

“复杂系统的运转完全倚仗信息……不仅如此,由于因果的这种非线性关系,人们往往需要比常规系统更高的透明度来洞察因果……”
在刚过去的2023年中,人工智能显然是广泛引起更大关注和更深入讨论的议题。早在2007年,麦肯锡在《人工智能:下一个数字前线》中便指出,人工智能(AI)将实现预测性维护。此外,在我们对电机控制与电机驱动行业2023年的发展解读中,也已有力地指出了预测性维护作为设备运维最新兴、最全面手段的发展前景。
通过基于工业机理和人工智能的混合算法,基于独家拥有的振动分析和电机故障专家知识库,我们构建了设备故障模型库,并做到事前即预判和指出故障所在。
当然,设备的重要性也有分级,可以根据设备价值和作用意义进行是否对其预测性维护的决策。我们在此给出参考:

图:设备的重要性分类,中国机器视觉网
迈向反脆弱的第一步:减少不利因素
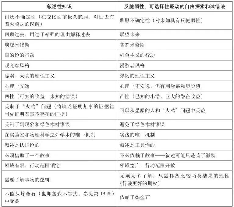
塔勒布在《反脆弱》一书中提出,在谈及“脆弱”这一概念时,很多人都会认为其反义词或为“坚强”,然而事实上其反义并未得到命名——“脆弱”包含的意思除了易被破坏外,也包含了“被破坏后便变弱”;而即使“坚强”、“牢固”的事物也仅仅是不容易破坏,而非在破坏后变强。基于此,他提出了“反脆弱”这一概念,指在不确定性和冲击面前不仅能够保持稳定,还能够从中受益并变得更强大的有机系统。

图:反脆弱性的部分释义,《反脆弱·第四卷 可选择性、技术与反脆弱性的智慧》
“迈向反脆弱性的第一步就是减少不利因素……通过降低自己暴露于负面”黑天鹅“事件的概率,让反脆弱性顺其自然地发挥作用。”
预测性维护便可以被看作是一种反脆弱的策略。并不仅仅对故障进行预防,而是利用传感器和现有仪器采集更广泛、周密的数据,以实现精准的设备监测,并提早预判设备故障,避免意外停机,提升备件效率,优化生产排程,使企业能够更好地应对外部的不确定性和冲击。

关于预测性维护的释义、发展、价值,我们在过往推送中已谈及多次。今天我们便以案例来具体阐释。
利用预测性维护驾驭反脆弱的智慧
|| 烟草行业案例
在烟草行业中,预测性维护主要应用在设备管理和生产中。例如,云南中烟曲靖卷烟厂采用了“设备维护工单”,加强维护策略、异常发现、计划生成等,以实现设备的预测性维护。
另一个案例来自陕西省烟草专卖局物流分公司园区,依托物流设备全周期预测性维护系统,采取拉动式维保模式,建立智慧物流设备管理体系,设备故障率降低了62%,设备使用寿命提高了40%,作业效率提升了61%。

图:陕西烟草物流分公司于去年12月展开设备维保培训,东方烟草报
|| 汽车行业案例
从ToC角度,宝马推出 “Proactive Care”的预测性维护服务。该服务基于车辆的传感器和诊断系统,能够实时监测车辆的运行状态,并预测可能出现的故障,该服务适用于搭载宝马操作系统7或更高版本的车辆,通过My BMW应用程序、车辆信息娱乐系统或电子邮件向车主发送消息。此外,宝马还提供了一项名为“BMW Assist”的紧急救援和远程诊断服务。

图:宝马推出Proactive Care利用人工智能预测维修需求,易车社区
在ToB的生产制造中,去年广汽本田位于广州的3个厂区及4条整车生产线也已引入了基于工业互联网操作系统的机床预测性维护系统。
|| 钢铁行业案例
钢铁行业的预测性维护也是热门议题。
以宝武钢铁为例,他们做了一个钢铁行业设备智能运维系统解决方案。而奋兮电机大脑的首个试点案例也正是在钢铁行业进行,实现实时联网,并成功部署预测性维护算法,监测4大类电机、10多个小类机械及轴承故障。

图:加装在大冶实验室电机上的电机大脑传感器
不再随机漫步,最大化利用“可知”
综合上述观点我们可知,预测性维护在帮助工业企业面对不确定性和黑天鹅事件时具有重要意义。它可以帮助企业及时发现和解决设备故障,减少意外停机时间,降低维修成本,提高生产效率,增强组织的韧性和反脆弱性。
通过预测性维护,企业可以更好地适应不断变化的环境,保持持续竞争优势,实现更加稳定和可持续的发展。
不要再做那个《随机漫步的傻瓜》,2024年,让我们一起量化不确定性,让可避免的脆弱得到韧性加固。






